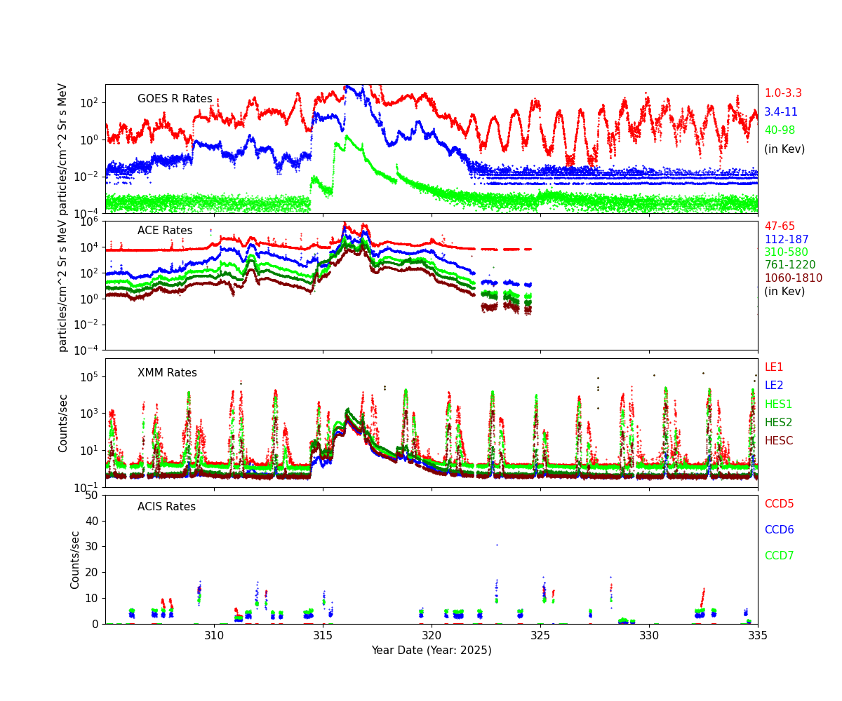
ACIS Radiation Correlations - Nov 2025

Back to Top